DESIGN SYSTEM
INTERACTION FLOWS + DESIGN DECISIONS
This screen was designed to give students a lightweight yet complete view of their daily fitness touchpoints. It brings together step tracking, hydration, sleep progress, daily workouts and schedule previews into one cohesive hub.
The idea was to reduce friction and decision-making by showing relevant information upfront. Every element is meant to encourage check-ins, not demand them. By embedding trainer access and workout shortcuts in the same flow, students are more likely to engage with their health even during low-energy moments. This flow reflects my intent to make wellness feel integrated, not additional.
This flow was created to help students approach workouts with flexibility and intention. Students can choose between Quick, Main or Meditation workouts based on how much time and energy they have. Each workout tile shows effort level, points earned and duration, which helps users make quick but informed choices.
The visual feedback at the end of each session, such as calories burned and time spent, reinforces progress without guilt. I focused on giving just enough structure while allowing freedom — so students feel supported, not boxed in. This flow represents how Unifit adapts to energy and motivation, rather than expecting consistency every day.
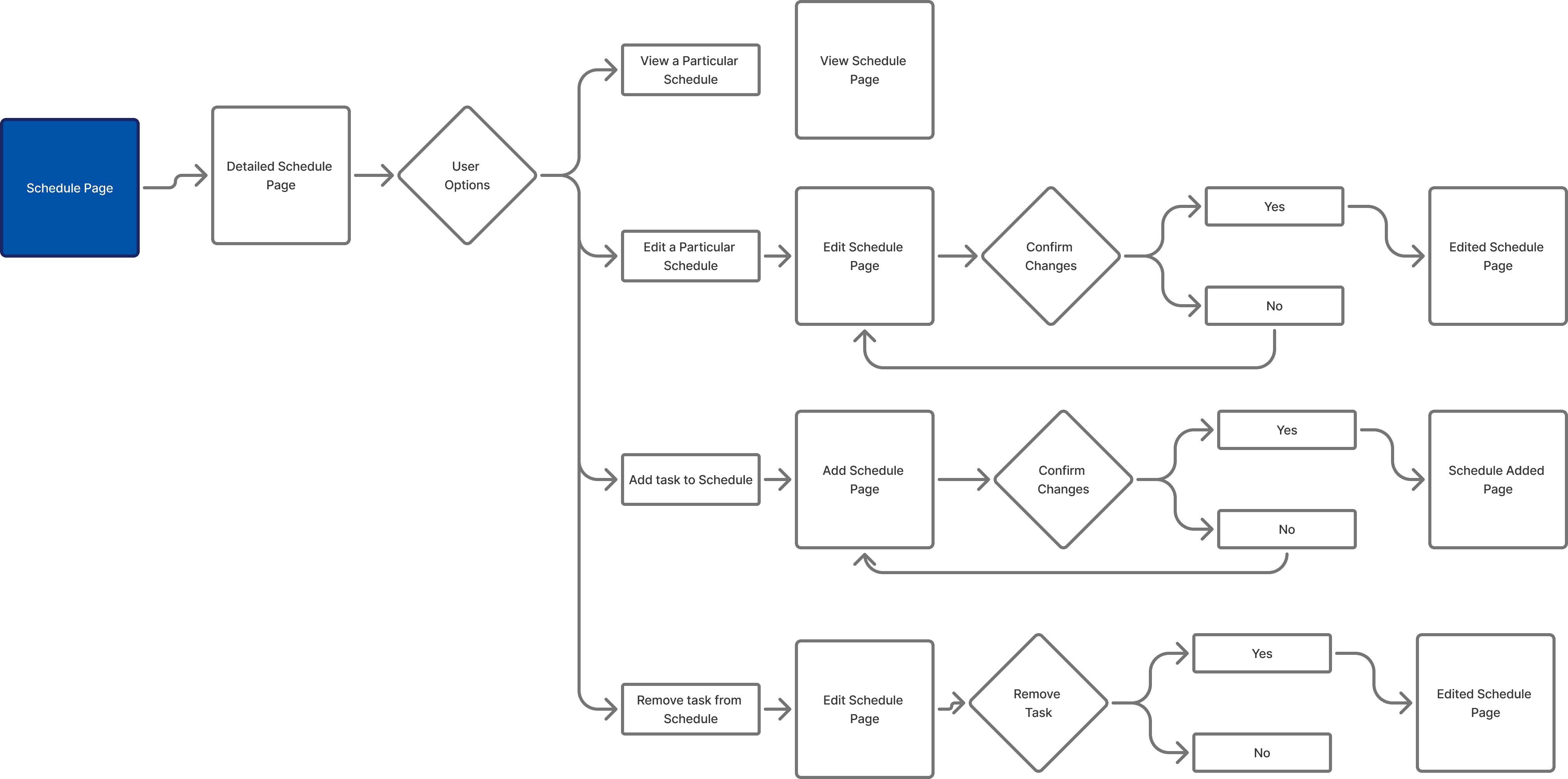
This flow lets students plan, view and adjust fitness activities alongside academic and personal tasks. It is intentionally flexible - workouts can be rescheduled or skipped without losing visibility or falling off track.
I designed this to address the guilt loop I discovered during research, where missing one session often led to complete disengagement. By providing a centralized timeline and simple task management interface, students can build better habits without needing rigid discipline. This flow captures my goal of making planning feel helpful and forgiving rather than strict or stressful.
This screen supports meal tracking without overloading the user. Students can log meals, scan food items and view a clear nutritional breakdown across macros. The interface is designed to feel helpful and encouraging, especially for students who eat out, share mess food or lack fixed eating patterns.
I focused on keeping it visual and simple - color-coded nutrients, portion indicators and a daily summary to help students reflect without judgment. This flow ties into the broader philosophy of Unifit - support better decisions with clarity, not pressure.
UNIFIT IN ACTION
REFLECTION
















